Resequencing of 145 cultivars reveals asymmetric sub-genome selection and strong founder genotype effects on wheat breeding in China
Abstract
Controlled pedigrees and multi-decade timescale of national crop plant breeding programs offer a unique experimental context for examining how selection affects plant genomes. More than 3,000 wheat cultivars have been registered, released and documented since 1949 in China. Here, a set of 145 elite cultivars from the historical series of wheat breeding in China were re-sequenced. A total of 43.75 Tb of sequence data was generated with an average read depth of 17.94× for each cultivar, and more than 60.92 million SNPs and 2.54 million InDels were captured, based on the Chinese Spring RefSeq v1.0. Seventy years of breeder driven selection led to dramatic changes in grain yield and related phenotypes, with distinct genomic regions and phenotypes targeted by different breeders across the decades. There are very clear instances of how the introduced Italian and other foreign germplasm was integrated into Chinese wheat programs and reshaped the genome landscape of local modern cultivars. Importantly, the resequencing data also highlighted significant asymmetric breeding selection amongst the three sub-genomes: this was evident in both the collinear blocks for homeologous chromosomes and among sets of three homeologous genes. Accumulation of more newly assembled genes in newer cultivars implied potential values of these genes in breeding. Conserved and extended sharing of LD-blocks were highlighted among pedigree-related cultivars, in which fewer haplotypes differences were detected. Fixation or replacement of haplotypes from founder genotypes after generations of breeding was related to their breeding value. Based on the haplotype frequency changes in LD-blocks of pedigree-related cultivars, we propose a strategy for evaluating the breeding value of any given line on the basis of the accumulation (pyramiding) of beneficial haplotypes. This research also demonstrates the impact of “founder genotypes” on the output of breeding efforts over multiple decades, and suggests “founder genotype” perspectives are in fact more dynamic when applied in the context of modern genomics-informed breeding.

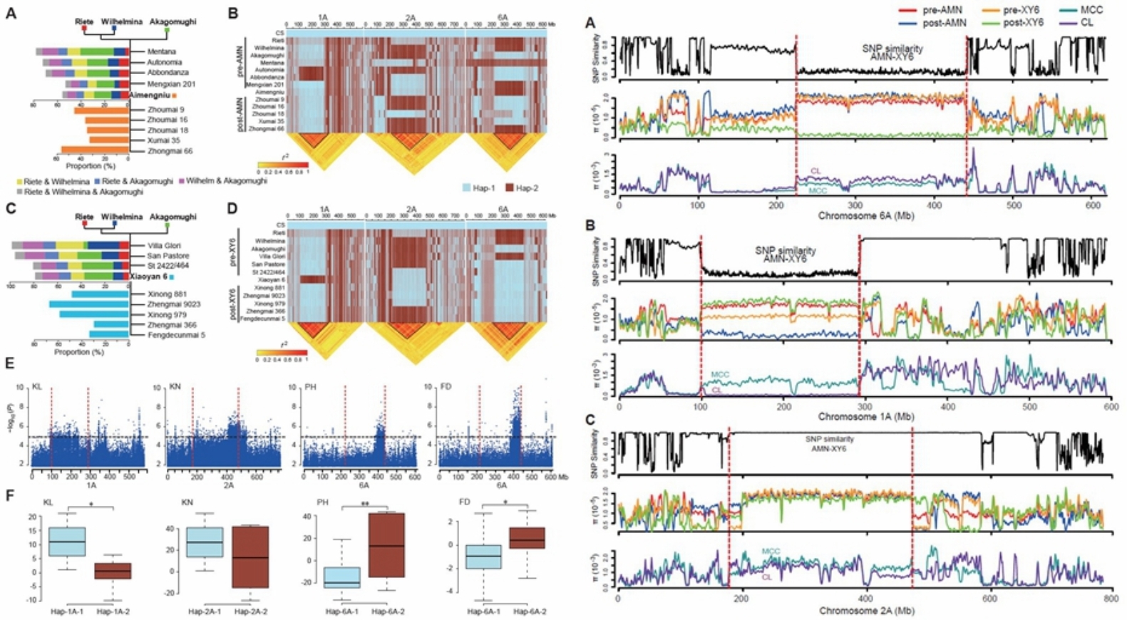
左:小麦1A、2A、6A染色体跨着丝粒区形成很大的与重要性状相关联的单倍型区段;右:以系谱为基础,根据骨干亲本衍生品种多样性变化情况可基本判断这些区段育种价值的优劣