作科所提出大豆花期调控“天平”模型
中国农业科学院作物科学研究所大豆育种技术创新与新品种选育创新团队系统解析了一个新的大豆花期调控关键基因 GmFT2b 的遗传效应,并提出了大豆花期调控的“天平”模型,为大豆品种的区域适应性改良和分子设计育种提供了新技术、新材料。该研究成果于1月25日在线发表在《植物,细胞与环境( Plant , Cell & Environment )》。
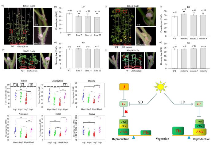
光周期反应特性是影响大豆区域适应性的重要因素。在植物复杂的光周期反应调控网络中, FT 基因被认为是最为重要的信号整合因子。
该研究对一个新的大豆 FT 基因家族成员 GmFT2b 的遗传效应进行了系统解析,通过创制 GmFT2b 过表达植株、基因组编辑定点敲除变体材料和多品种多环境表型分析,明确了 GmFT2b 在大豆花期调控中的重要作用。研究表明,在长日照条件下 GmFT2b 对大豆开花具有显著促进效应,是一种开花促进因子。结合已知开花促进因子 GmFT2a 和 GmFT5a 的表达分析和前期遗传效应分析结果,首次提出了大豆花期调控的“天平”模型,即大豆开花促进因子 GmFT2a , GmFT5a, GmFT2b与开花抑制因子如同天平两端的砝码,砝码越大效应越强。在短日照条件下,开花抑制因子较少, GmFT2a 的开花促进效应就足以使大豆由营养生长向生殖生长转变;而在长日照条件下,因开花抑制因子较多,需要更多的开花促进因子, GmFT5a 则表现出更强的开花促进效应, GmFT2a 和 GmFT2b 次之。

这是该团队在前期系统解析大豆 GmFT2a , GmFT5a , GmFT1a 遗传效应( Plant Biotechnology Journal , 2018, 2019; New Phytologist , 2018)的基础上,在大豆花期调控研究中取得的新进展,将为大豆品种区域适应性改良提供新基因、新材料。该研究得到了重点研发计划、转基因重大专项、国家自然科学基金和中国农业科学院科技创新工程等项目资助。作科所助理研究员陈莉博士、博士毕业生蔡宇鹏和硕士毕业生曲梦楠为论文的共同第一作者,侯文胜研究员和韩天富研究员为共同通讯作者。
论文全文链接: https://doi.org/10.1111/pce.13695